南京同仁医院眼视光中心简介
南京同仁医院眼视光中心是市级医学重点专科、南京同仁医院优势学科眼科的亚专科。依托南京同仁眼科中心的高端人才、精湛技术、顶尖设备和国际学术优势,眼视光中心秉持“世界在您眼中,您眼在我心中”的服务理念,致力于打造眼视光服务和眼视觉健康管理专属部门。
眼视光中心集医疗、教学、科研、康复为一体,是一个充满同仁特色、富有社会爱心、表现出强劲活力及发展力的部门,秉承热情、爱心和执着,服务广大市民。
南京同仁医院眼视光中心致力于眼视觉健康服务,包括:青少年近视防控、双眼视功能检查训练、视疲劳、斜弱视功能训练、术后康复、低视力康复、老视的矫治等。
眼视光中心以建立眼视觉健康档案为起点,根据不同的用眼需求,依据国际标准的眼视觉健康检查体系,由专业眼科医生根据检查结果出具科学的评估处方,再由眼科医生和眼视光师联合会诊给予个性化的眼视觉健康解决方案,并进行定期随诊,以提供科学化、个性化的眼视觉健康管理服务。
此外,作为眼视光培训及实习基地的眼视光中心,还同时开展高等院校相关专业学生的临床实习带教工作,提供对外视光技术培训服务。
南京同仁医院眼视光中心现有专业视光师多人,均毕业于全国各大优秀医学院校视光学专业,其中多人拥有硕士学位及本专业高级技术资格,在医学验光、隐形眼镜验配、视功能相关检查及弱视治疗方面都具有扎实的专业知识及丰富的临床检查经验,长期参与视光学系教学及各地方医院进修医生的验光指导工作,与全国知名视光学院保持良好的合作及交流。
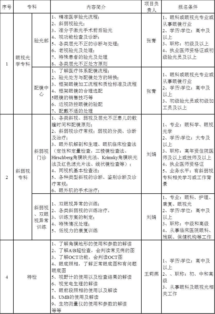
一、进修科目及招生要求:

二、进修需要准备资料
(1)进修申请表(见附件)
(2)单位介绍信(见附件)
(3)学历证书(最高学历)
(4)相关资格证书(医师资格证书、验光员定配工资格证书等等)
(5)二寸照照片 (用于办理在医院工作证使用)
(6)如需要开发票需提供相关开票信息
三、收费标准
进修时间 | 培训费 |
1个月 | 1000元 |
2个月 | 2000元 |
3个月 | 3000元 |
半年 | 5000元 |
一年 | 6000元 |
进修生住宿标准为2人一间,住宿费+水电费为240元/月,如需住宿请报名时提前说明,否则不予安排。
四、缴费方式
1、银行汇款
账户名称:南京同仁医院有限公司
开户银行名称:农行百家湖支行
账号:1013 0101 0400 0820 2
请在汇款时标明款项的用途为:“***(进修生姓名)视光中心进修费”。
2.现场缴费
现场支持微信、支付宝、银行卡、现金等多种缴费方式
备注:进修费可以提供正规培训发票
五、联系人及联系方式
联系人:张老师 025-66988182/13813999603
邮箱:zhangq1@njtrh.org
联系地址:江苏省南京市江宁区吉印大道2007号(邮编:211102)
六、交通路线
(1)南京南站:
①南京南站出站后乘地铁3号线经6站至东大九龙湖校区同仁医院地铁站,再步行600米左右即到医院。
②南京南站距离南京同仁医院11km左右,打的约30元左右。
(2)南京站:
①南京站乘坐地铁3号线经18站至东大九龙湖校区同仁医院地铁站,再步行600米左右即到医院。
②南京站距离南京同仁医院24km左右,打的约70元左右。
(3)南京禄口机场:
①南京机场乘坐地铁S1号线经7站至南京南站(或乘坐机场大巴2号线至南京南站),再换乘地铁3号线经6站抵达东大九龙湖校区同仁医院地铁站,再步行600米左右即到医院。
②南京禄口机场距离南京同仁医院26km左右,打的约70元左右。
七、在线报名
如果确定进修,请同时扫码以下二维码提交在线报名表,以便进行相关工作的安排。

版权所有:南京同仁医院有限公司 地址:南京市江宁经济技术开发区吉印大道2007号
邮编:211102 预约、咨询热线:400-600-0606 / 025-66989999
公安备案号:苏公网安备32011502010009号 备案号:苏ICP备10202488号-1
版权所有:南京同仁医院有限公司
地址:南京市江宁经济技术开发区吉印大道2007号
邮编:211102 预约、咨询热线:400-600-0606 / 025-66989999
备案号:苏ICP备10202488号-1
公安备案号:苏公网安备32011502010009号