甲状腺功能亢进症(hyperthyroidism,简称甲亢)是甲状腺自主持续性合成和分泌甲状腺激素而引起的甲状腺毒症,以神经、循环、消化等系统兴奋性增高和代谢亢进为主要表现的一组临床综合症。
甲状腺毒症的临床表现主要由循环中甲状腺激素过多引起。主要包括:高代谢综合症(怕热、多汗、皮肤湿热、乏力、多食而体重下降);心血管系统兴奋(心悸、严重时出现心力衰竭表现;收缩压升高而舒张压下降、脉压增大;心电图可有心动过速、房颤);消化系统兴奋(食欲亢进,多食易饥,排便增加,重者肝功能异常);内分泌异常(月经亲乱、不孕、流产、早产);神经系统兴奋(手抖、四肢麻痹、脾气暴躁、多愁善感、失眠);局部症状(脖子粗、突眼)。
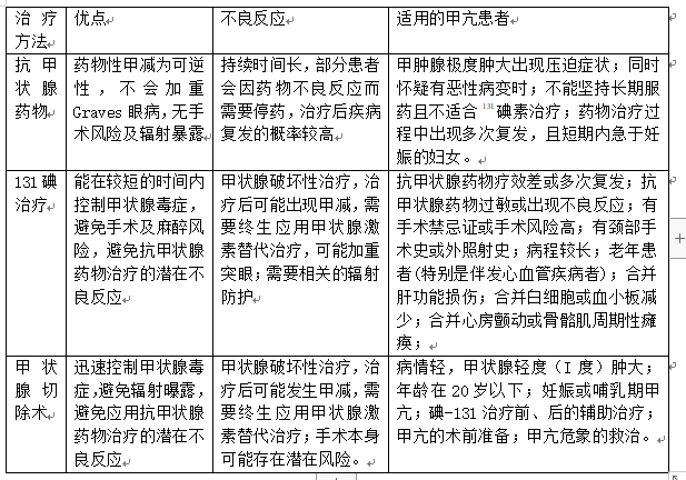
甲亢,你选对治疗方式了吗?
不同病因和病情的甲亢患者宜采取不同的治疗方法,治疗方案的个体化和最优化已逐渐发展成为当今甲亢治疗过程中的关键环节。
目前全球普遍采用的三种经典治疗方法为:抗甲状腺药物治疗、131碘治疗和手术治疗。
(1)手术治疗:有“立竿见影”的近期疗效,它能使90%-95%的病人获得痊愈,手术死亡率低于1%。但因其存在手术本身潜在的并发症,同时甲状腺功能减退发生率极高(近100%)。选择该治疗手段的甲亢患者在逐年减少。目前全球不足5%的甲亢患者选择手术治疗。
(2)抗甲状腺药物治疗:常用的抗甲状腺药物(ATD)有甲巯咪唑(MMI)、丙基硫氧嘧啶(PTU)等。总疗程一般需1.5-2年。ATD治疗的优点在于能较快地降低T3、T4,缺点是服药时间长,缓解率仅约30-70%,白细胞下降和药物性肝损等副作用明显。
(3)131碘治疗甲亢
131碘治疗甲亢迄今已有80多年的历史,是为美国和西方国家治疗成人甲亢的首选方法。我国自1958年开始用131碘治疗甲亢,至今已积累数十万病例。
131碘治疗安全简便,费用低廉,效益高,总有效率达95%,一次治愈率85%以上,复发率低于10%。不会增加甲状腺癌和白血病等癌症的发病率。不会影响病人的生育能力或增加遗传缺陷的发生率。131碘在体内主要蓄积在甲状腺内,不会对其他脏器,例如心脏、肝脏、血液系统等造成急性辐射损伤,可以比较安全地用于治疗患有这些脏器合并症的重度甲亢病人。

核医学科怎么样用131碘治疗甲亢?
131碘治疗甲亢已有 80余年历史。既可作为成人甲亢的一线治疗方案,也可作为ATD治疗不佳患者的根治措施。核医学科用131碘 —— 一杯“水”治好你的甲亢。
(1)131碘是一种无色无味的药水,老百姓把它称为“神仙水”。常为一次性口服,操作简单,安全无痛苦。131碘的副作用轻,通常无明显不适,不会引起过敏、肝肾功能及造血功能的损害。所以对用抗甲状腺药物治疗引起过敏、肝肾功能导常或血细胞降低的甲亢病人,更适合使用131碘治疗。
(2)131碘治疗甲亢前应做哪些检查 ?
主要检查项目:甲状腺功能测定:TT3 TT4 FT3 FT4 TSH TRAB测定;甲状腺摄131碘率测定;甲状腺ECT或B超心电图;血常规、肝功能、肾功能;
(3)131碘治疗甲亢前后有哪些注意事项 ?
① 育龄期妇女在131碘治疗前需要进行妊娠试验排除妊娠。需要对有症状的患者以及FT4水平为正常上限 2~3 倍的无症状患者(特别是老年或合并心脏并发症)给予 β受体阻滞剂。
② 患者在治疗前1~2周内禁食富碘食物,避免含碘对比剂和药物;治疗前至少2-3天需停用抗甲状腺药物。口服131碘前、后2小时禁食,以保证药物充分吸收。
③ 131碘被甲状腺组织吸收,部分患者可能出现颈部痒、疼痛或一些异常感觉,这是药物发挥作用时的一种感觉,不需处理;服131碘后不要揉压甲状腺,注意休息,避免感染、劳累,精神刺激;
④ 服131碘后一股2~4周左右出现疗效,临床症状缓解。服131碘后4-8周应回核医学科门诊复查,期间如病情有特殊变化,请随时诊治。

版权所有:南京同仁医院有限公司 地址:南京市江宁经济技术开发区吉印大道2007号
邮编:211102 预约、咨询热线:400-600-0606 / 025-66989999
公安备案号:苏公网安备32011502010009号 备案号:苏ICP备10202488号-1
版权所有:南京同仁医院有限公司
地址:南京市江宁经济技术开发区吉印大道2007号
邮编:211102 预约、咨询热线:400-600-0606 / 025-66989999
备案号:苏ICP备10202488号-1
公安备案号:苏公网安备32011502010009号